11月16日,四川农业大学西南作物基因资源发掘与利用国家重点实验室吴先军教授和周浩教授在植物科学领域期刊《Plant Biotechnology Journal》上发表了题为“The Xyloglucan Galactosyltransferase EMT3 Regulates Diurnal Flowering Time by Modulating Lodicule Cell Wall Properties in Rice”的研究论文,揭示了调控水稻开花时间的分子机制,EMT3基因的自然变异与籼稻和粳稻开花时间差异相关,为利用基因编辑技术改良水稻开花时间提供了理论依据。

杂交水稻技术是提高粮食产量的重要手段,但其大规模应用受到制种产量的限制。制种产量主要取决于雄性不育系的异交性状,可分为花朵开放性状与柱头相关性状。其中,日开花时间和柱头外露率是影响异交效率的最关键因素。异步开花,尤其是当籼粳杂交(indica-japonica)中不育系比恢复系开花晚时,会导致花粉接受不良,产量降低。迄今为止,只有少数控制水稻日间开花时间的基因被克隆,其背后的遗传基础和分子机制仍不清楚。
为了鉴定新的日间开花时间调节因子,研究人员在Yixiang 1B (YX1B)品种EMS诱变群体中分离到一个早花突变体emt3。与野生型相比,emt3约早2小时开花。颖片位于外颖和内颖之间的关键花器官,调控水稻花的开放和闭合。emt3的内颖在开花前后都显著大于野生型。透射电镜进一步揭示,emt3的内颖细胞壁比野生型薄。通过吸水实验,发现emt3的内颖吸水更快,膨胀更快。因此,研究团队推测emt3的结构变化促进了吸水和膨胀,从而加速小花的早期开放。

为了对emt3的致病基因进行遗传定位,研究团队利用混合分离分析(MutMap)鉴定出一个G到A的单核苷酸变异,该变异导致谷氨酸被赖氨酸取代。该突变位于LOC_Os03g05110,被注释为木葡聚糖半乳糖基转移酶(XGT),与拟南芥的AtMUR3高度同源。研究团队认为LOC_Os03g05110是EMT3的候选基因,在中华11(ZH11)中敲除和过表达EMT3证实了其功能:功能丧失加速开花,而过表达则延迟开花。因此,LOC_Os03g05110被验证为EMT3,是水稻昼夜开花时间调控因子。

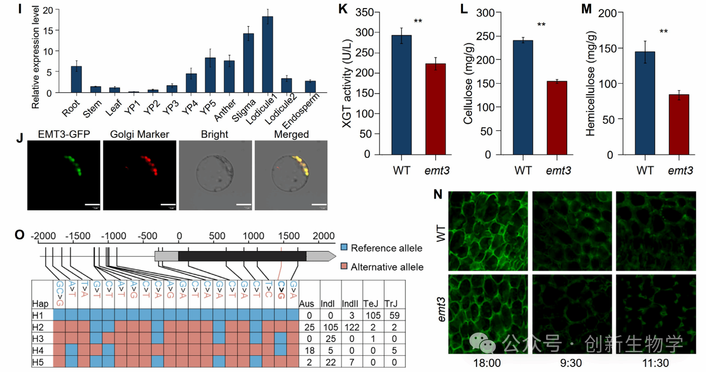
qRT-PCR 和 GUS 染色结果均显示EMT3呈组成型表达,并在幼嫩的穗状花序、柱头和花前鳞被中高表达。亚细胞定位证实EMT3位于高尔基体,与其在木葡聚糖侧链合成中的预测作用一致。酶活性分析表明,emt3内颖的XGT活性显著降低,纤维素和半纤维素含量也大幅下降。使用特异性识别木葡聚糖的LM15单克隆抗体进行免疫荧光染色,观察到emt3内颖细胞在开花前1天和开花期间的荧光低于野生型。这些发现表明,emt3突变损害了木葡聚糖的合成,导致纤维素和半纤维素减少,细胞壁变薄、弹性增强,易于吸水,从而加速内颖膨胀和小花开放。

为了评估emt3的育种潜力,研究团队比较了野生型和emt3植株的农艺性状。emt3突变体表现出显著的株高降低。然而,关键产量构成因素没有显著差异,最终导致单株产量未出现可测量的下降。这些结果表明,emt3是优化水稻开花期而不影响产量的一个有前景的靶标。

为了进一步研究EMT3基因的自然变异,研究团队使用533份栽培水稻材料进行了单倍型分析,将EMT3分为五个主要单倍型:H1主要存在于粳稻中,而H2-H5主要存在于籼稻中。EMT3基因的一个关键C到G SNP导致编码蛋白的487位脯氨酸到精氨酸的替代,从而表现出明显的籼稻-粳稻分化。携带EMT3G等位基因的种质资源表现出比携带EMT3 C等位基因的种质资源更低的XGT活性和更早的开花期。研究团队通过将粳稻EMT3C等位基因导入籼稻II-32B背景中开发了近等基因系(NILs)。NIL-EMT3C的开花时间比NIL-EMT3G约晚0.5小时,表明多个弱等位基因的累积效应导致了籼稻和粳稻开花时间的差异。
研究中成功克隆了控制水稻日开花时间的新基因EMT3,并揭示了其调控开花时间的分子机制,同时发现EMT3基因的自然变异与籼稻和粳稻开花时间差异相关,为利用基因编辑技术改良水稻开花时间提供了理论依据。
论文链接:https://doi.org/10.1111/pbi.70446