作物病害是农业生产和全球粮食安全的重要威胁,提升作物抗病性是实现农业绿色可持续发展的关键举措。然而,植物中普遍存在生长/产量-抗病性权衡效应,即激活的免疫反应往往会抑制植物生长和产量,而免疫反应减弱的植株虽生长和产量提升,却更易受病原菌侵染,这一难题成为利用抗病基因进行作物遗传改良的重大阻碍。
类病斑突变体(lesion mimic mutants, LMMs)虽能赋予植物广谱抗病性,但其组成型的自身免疫会显著影响植株生长发育、降低产量,极大限制了其在作物育种中的实际应用。如何打破抗病与高产的固有矛盾,实现二者的协同提升,成为作物抗病育种领域的研究热点与难点。
近日,实验室陈学伟教授团队在The Crop Journal在线发表了题为“Pathogen-inducible gene LRD6-6E315Q breaks the trade-off between disease resistance and yield in rice”的研究论文,该研究创新性地开发出病原菌诱导型类病斑突变体基因表达策略(图1),成功破解了水稻抗病与高产难以兼顾的难题,为作物抗病育种提供了全新思路和重要基因资源。

图1 破解抗病性与产量间权衡效应的策略模型
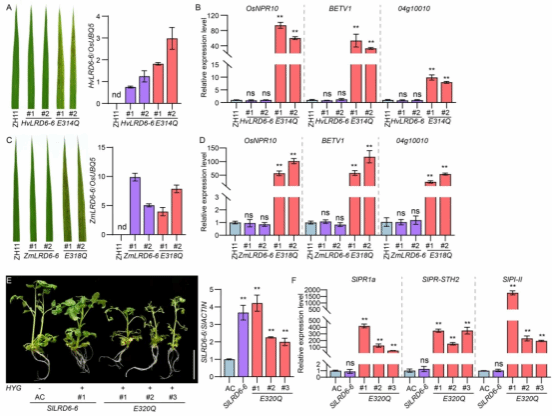
为解决类病斑突变体基因应用的产量代价问题,研究团队首先对先前克隆的AAA型ATP酶基因LRD6-6进行研究,该基因是调控水稻免疫的关键基因,其显性负效应突变体LRD6-6E315Q的组成型表达虽能显著增强水稻对稻瘟病、纹枯病、白叶枯病的广谱抗性,但会导致植株株高降低、千粒重和结实率下降,同时增加稻米垩白度,严重影响产量和品质(图2)。

图2 表达LRD6-6E315Q基因的水稻农艺性状和抗病性分析
基于此,研究团队提出核心策略:利用病原菌诱导型启动子驱动LRD6-6E315Q表达,使其仅在病原菌侵染时激活表达以启动抗病反应,正常生长条件下则不表达或仅保持较低表达,避免对生长和产量造成负面影响。为筛选符合要求的理想启动子,团队分析了水稻与稻瘟病菌互作早期的转录组数据,从抗病和感病品种中均被诱导的基因中筛选出10个候选启动子,并通过多品种、多时间点验证,发现MIG1P、MIG4P、MIG6P三个启动子在稻瘟病菌侵染早期能快速被激活。
进一步的特性鉴定显示,MIG6P表现出最优的应用潜力:其一,基础表达活性极低,仅为水稻组成型启动子OsUBQ5P的千分之二,能有效避免目的基因的非特异性表达;其二,不受高温、干旱、高盐等非生物胁迫诱导,可防止环境胁迫导致的抗病基因误激活;其三,能被稻瘟病菌、白叶枯病菌、纹枯病菌等多种病原菌早期诱导,为广谱抗病提供了基础。
研究团队构建了MIG6P:LRD6-6E315Q基因表达载体,将其转化至水稻品种TP309中,获得的转基因水稻在正常生长条件下,株型、垩白度等农艺性状与野生型无显著差异,保持了正常的生长发育和产量潜力。而当受到病原菌侵染时,MIG6P被快速激活,驱动LRD6-6E315Q高效表达,通过显性负效应抑制野生型LRD6-6的功能,激活水稻免疫反应,显著增强了水稻对稻瘟病、白叶枯病、纹枯病的抗性(图3)。在自然发病的稻瘟病圃中,MIG6P:LRD6-6E315Q水稻的穗颈瘟发病率显著降低,且连续两年的籽粒产量均显著高于对照,成功实现了抗病性提升与产量稳定的协同,打破了生长/产量-抗病性的权衡效应(图3)。

图3 MIG6P:LRD6-6E315Q表达载体构建及转基因水稻抗病性鉴定
为探究该策略的广泛应用价值,研究团队对大麦、玉米、番茄等作物中的LRD6-6同源蛋白进行分析,发现其Walker B基序中与水稻E315对应的谷氨酸残基在不同物种中高度保守。体外实验证实,这些作物中该位点的EQ突变体均表现出显著降低的ATP酶活性,且能与野生型蛋白互作产生显性负效应。异源表达实验显示,大麦、玉米的LRD6-6 EQ突变体能在水稻中诱导自身免疫,番茄的EQ突变体也能在番茄中激活免疫反应(图4)。进一步对藻类、草本植物、花卉、蔬菜、果树等28种不同植物的LRD6-6同源蛋白分析发现,该保守谷氨酸残基广泛存在,表明病原菌诱导型显性负效突变体表达策略具有跨物种的应用潜力,可推广至多种作物的抗病育种中。

图4 表达其他物种中LRD6-6同源蛋白的显性负效应突变体激活植物免疫反应
实验室朱孝波教授为该文第一作者,陈学伟教授和朱孝波教授为共同通信作者。该研究得到生物育种国家科技重大专项(2023ZD04070)、国家自然科学基金项目(32121003、32425005、32472565和32501859)、国家重点研发计划青年科学家项目(2022YFD1401400)、新基石科学基金会、四川省重点研发项目(2024YFNH0014)、四川省自然科学基金项目(2024NSFTD0022、2023NSFSC1996、2025ZNSFSC1121和2026NSFSC0956)等资助。
论文链接:https://www.sciencedirect.com/science/article/pii/S2214514126000723