11月20日,实验室周浩/吴先军团队在国际著名期刊《Advanced Science》(IF=14.3)发表题为“Genome-Wide Association Analyses Reveal the Genetic Basis of EMS Mutagenesis Efficiency in Rice”的研究成果,该研究首次在全基因组水平系统解析了水稻EMS诱变效率的遗传基础,鉴定出关键基因Rc及其作用机制,为精准设计诱变育种提供了理论依据和实践方案。
当下气候变化、资源短缺与人口增长给全球粮食安全带来了严峻挑战,培育高产、稳产且适应性强的优良作物品种成为作物育种领域的迫切需求。化学诱变技术是作物遗传改良和功能基因组研究的重要手段,其中 EMS(甲基磺酸乙酯) 作为一种常用的烷化剂诱变剂,已被广泛应用于各种作物的突变育种。传统观点认为EMS在基因组中随机诱发突变,但科研人员在实践中发现,不同水稻基因型对EMS诱变的响应存在显著差异,这种效率的基因型依赖性严重限制了诱变育种技术的精准应用。

研究团队先系统评估了两个水稻品种在不同 EMS 浓度和处理时间下的诱变效率。结果发现 M₁代植株存活率会随着 EMS 浓度和处理时间的增加而急剧下降,且 M₂代白化苗频率与 M₁代存活率呈负相关;其中籼稻品种 YHJZ 在所有处理条件下,都比粳稻品种 K9553 有着更高的 M₁代存活率和 M₂代白化苗频率,这表明 YHJZ 的 EMS 诱变效率更高。

不同稻米种质资源中的EMS诱变耐受性及突变频率的表型表征
为深入解析遗传基础,团队对包含 420 份多样化水稻种质资源的群体展开分析,量化了 EMS 耐受性和突变频率这两个关键性状,前者以 EMS 处理前后存活率的降低程度衡量,后者以 M₂代幼苗中出现白化、类病斑等突变表型的比例衡量。在 0.6% EMS 处理 20 小时的条件下,研究发现 Aus 亚群在突变频率和耐受性相关性状上均显著优于 IndI、TeJ 等其他亚群,且通过对五个水稻亚群的 M₁代幼苗进行全基因组测序,证实 Aus 亚群中 EMS 诱导的全基因组 SNP 数量也显著高于其他亚群,由此确定 Aus 亚群在该水稻群体中具有最高的 EMS 诱变效率。

水稻中EMS诱变相关性状的表型变异及相关性。
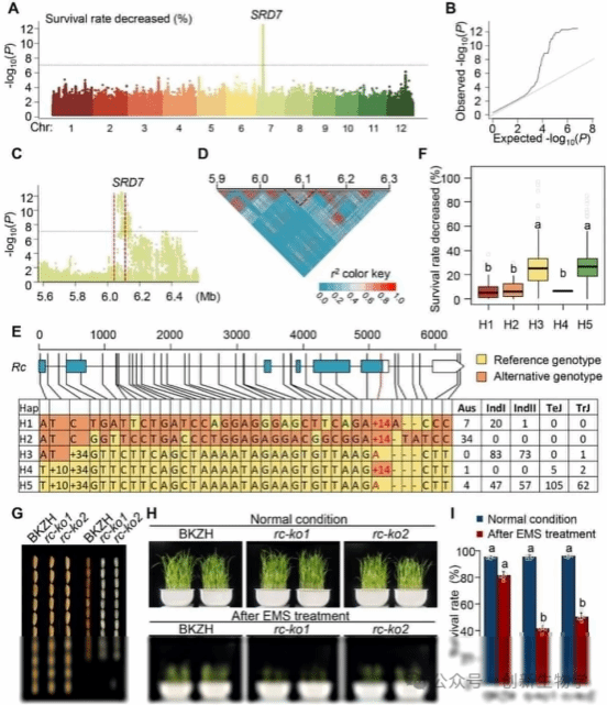
随后团队对 420 份水稻材料的相关性状进行全基因组关联分析,虽未在突变频率性状上鉴定到显著位点,但在耐受性性状上发现了多个显著关联位点。其中 LOC_Os07g11020(即 Rc 基因)成为强候选基因,该基因已知能控制果皮色素沉积和种子休眠,且可促进具有抗氧化活性的原花青素积累,而这些功能均与种子存活率相关。为验证其作用,团队利用 CRISPR/Cas9 技术在红米籼稻品种 BKZH 中创建 Rc 敲除系,经 EMS 处理后,两个敲除系的幼苗存活率均显著低于野生型 BKZH;同时构建以黄华占(HHZ)为背景的 Rc 近等基因系,EMS 处理后 HHZ(Rc)的种子存活率显著高于 HHZ(rc),这两项实验均证实 Rc 基因在增强 EMS 耐受性中起到关键作用。单倍型分析还显示,超过 91% 的 Aus 亚群材料携带功能型 Rc 等位基因,这也和 Aus 水稻优异的 EMS 耐受性和高诱变频率相契合。

Rc基因的自然变异影响水稻对EMS的耐受性。
为明确 Rc 是否影响诱变频率,研究者对 M₁代植株进行全基因组测序,发现 HHZ(Rc)的 EMS 诱导突变数量显著高于 HHZ(rc),且 M₂代中 HHZ(Rc)的可见突变体频率也更高,说明功能型 Rc 等位基因还能提高水稻的诱变效率。此外,研究人员探究其作用机制时发现,Rc 种子的胚 NBT 染色较浅,意味着胚细胞活力更高,同时 rc 种子积累的 H₂O₂和其他 ROS 水平显著高于 Rc 种子,而 Rc 种子中的 CAT、SOD 和 POD 等抗氧化酶活性显著更高,由此得出 Rc 是通过提升抗氧化能力减轻 EMS 诱导的氧化损伤,进而增强 EMS 耐受性和诱变效率的结论。

Rc基因通过提升水稻种子中的抗氧化能力,增强了EMS诱变的效率。
该研究首次在全基因组水平揭示了水稻 EMS 诱变效率的遗传基础,确定 Rc 基因是调控水稻 EMS 诱变相关性状的关键基因。Rc 基因可通过促进具有抗氧化活性的原花青素积累,提升水稻种子的抗氧化能力,以此减轻 EMS 诱导的氧化损伤,这种作用不仅能增强水稻对 EMS 的耐受性,还能多效性地提高 EMS 诱变产生的突变频率。另外,Aus 亚群因大多携带功能型 Rc 等位基因,成为水稻中 EMS 诱变效率最高的亚群,这一结论也进一步印证了 Rc 基因在调控 EMS 诱变效率中的核心作用。
原文链接:https://advanced.onlinelibrary.wiley.com/doi/10.1002/advs.202517647