近日,Plant Biotechnology Journal杂志在线发表了由四川农业大学黄玉碧/李炀平课题组及其合作团队撰写的“Subclass III SnRK2 kinases coordinate starch and storage protein synthesis during maize kernel development”研究论文。该研究系统揭示了玉米SnRK2-III亚类成员(ZmSnRK2.8/2.9/2.10/2.12)协同调控籽粒淀粉与储藏蛋白合成的功能及机制,并评估了其在同步提升玉米产量和品质方面的育种应用潜力,为玉米高产优质分子设计育种提供了重要理论依据与潜在基因资源。

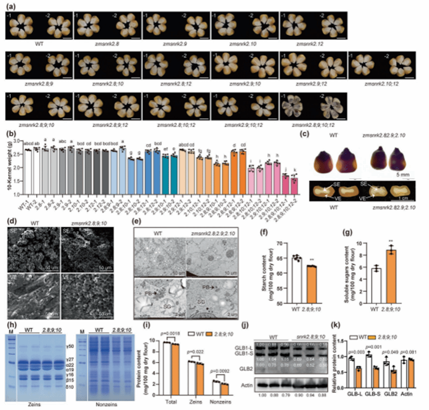
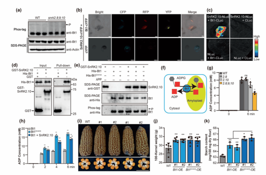
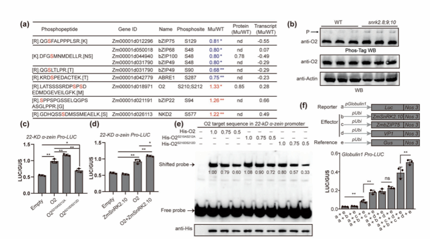
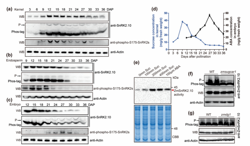
四川农业大学黄玉碧、李炀平、龙田丹团队与多家合作单位通过系统的遗传学、多组学和生化分析,揭示了植物特有的III亚类SNF1相关蛋白激酶2(Subclass III SnRK2s)是协调玉米籽粒淀粉与贮藏蛋白合成的核心调控因子,其中ZmSnRK2.10起主导作用。研究人员发现ZmSnRK2.10是调控籽粒灌浆的关键冗余激酶,多组学整合分析表明,ZmSnRK2.10主要通过对淀粉合成相关酶(SSREs)的翻译后磷酸化来调控淀粉合成,其能与定位于质体膜的ADP-葡萄糖转运蛋白Bt1直接相互作用,并磷酸化其第141位丝氨酸(Ser141),从而正向调控籽粒淀粉含量;并且在胚中,ZmSnRK2.10被ABA激活后,直接磷酸化转录因子ZmbZIP75(Ser129位点),并与另一转录因子VP1协同作用,共同激活球蛋白基因(如Glb1)的表达,从而调控胚胎发育后期的球蛋白积累。在籽粒发育早期(灌浆期),胚乳中高浓度的蔗糖信号激活了ZmSnRK2.10,进而驱动胚乳中淀粉和醇溶蛋白的合成。而在发育后期,胚胎中积累的ABA则激活了ZmSnRK2.10,通过经典的“ABA-SnRK2-bZIP”信号通路调控球蛋白合成及胚胎成熟相关过程。




本研究系统阐明了III亚类SnRK2激酶,特别是ZmSnRK2.10,通过整合蔗糖和ABA信号,在时空上精确协调玉米籽粒淀粉与贮藏蛋白合成网络的分子机制。该研究不仅深化了对谷物籽粒灌浆调控机制的理解,而且为通过分子育种手段同步提高作物产量和品质提供了重要的基因资源与理论依据。
四川农业大学西南作物基因资源发掘与利用国家重点实验室已毕业博士生王雅云和博士后龙田丹(已出站,现就职于湖南省作物研究所)为该论文共同第一作者,黄玉碧教授、李炀平博士和龙田丹博士为该论文共同通讯作者。该研究得到国家重点研发计划项目(2021YFF1000304)、国家自然科学基金项目(32201696)、四川省自然科学基金项目(2022NSFSC0016)和四川省玉米创新团队项目(SCCXTD-2024-02)的资助。
论文链接:https://onlinelibrary.wiley.com/doi/epdf/10.1111/pbi.70487